| 项目 | 规格 | |
|---|---|---|
| ZEN-□C□AR-A-V2/ZEN-8E1AR | ZEN-□C□D□-D-V2/ZEN-8E1D□ | |
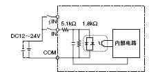
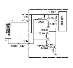
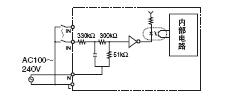
| 额定电源电压 | AC100~240V 50/60Hz | DC12~24V (DC波动率: 5%以下) |
| 操作电压范围 | AC85~264V | DC10.8~28.8V |
| 功耗 | 无扩展I/O单元的CPU单元
• ZEN-10C1AR-A-V2/ZEN-10C2AR-A-V2/ ZEN-10C3AR-A-V2 AC100V : 5VA以下 AC240V : 7VA以下 • ZEN-10C4AR-A-V2 AC100V : 6VA以下 AC240V : 8VA以下 • ZEN-20C□AR-A-V2 AC100V : 7VA以下 AC240V : 10VA以下 带扩展I/O单元的CPU单元 • ZEN-10C1AR-A-V2/ZEN-10C2AR-A-V2 AC100V : 6VA以下 AC240V : 8VA以下 • ZEN-10C4AR-A-V2 AC100V : 7VA以下 AC240V : 9VA以下 • ZEN-20C□AR-A-V2 AC100V : 8VA以下 AC240V : 11VA以下 扩展I/O单元 • ZEN-8E1AR AC100V : 3VA以下 AC240V : 4VA以下 |
无扩展I/O单元的CPU单元
• ZEN-10C□DR-D-V2 DC12/24V : 3W以下 (ZEN-10C3DR-D-V2 : 2.8W以下) • ZEN-10C□DT-D-V2 DC12/24V : 2W以下 • ZEN-20C□DR-D-V2 DC12/24V : 4W以下 • ZEN-20C□DT-D-V2 DC12/24V : 2W以下 带扩展I/O单元的CPU单元 • ZEN-10C□DR-D-V2 DC12/24V : 4W以下 • ZEN-10C□DT-D-V2 DC12/24V : 3W以下 • ZEN-20C□DR-D-V2 DC12/24V : 5W以下 • ZEN-20C□DT-D-V2 DC12/24V : 3W以下 扩展I/O单元 • ZEN-8E1DR DC12/24V : 2W以下 |
| 浪涌电流 | ZEN-10C□AR-A-V2 :4.5A以下
ZEN-20C□AR-A-V2 :4.5A以下 ZEN-8E1AR : 4A以下 |
ZEN-10C□D□-D-V2 :30A以下
ZEN-20C□D□-D-V2 :30A以下 ZEN-8E1DR : 15A以下 |
| 环境温度 | 0~55°C (-25~55°C, 针对ZEN-□C2□□-□-V2机型) | |
| 存储环境温度 | -20 ~75°C (-40 ~75°C, 针对ZEN-□C2□□-□-V2机型) | |
| 环境湿度 | 10%~90% (无结露) | |
| 环境条件 | 无腐蚀性气体 | |
| 安装方式 | 表面安装、DIN导轨安装(标准(垂直) 安装和水平安装) (参见注1和2) | |
| 端子块 | 实心线端子块(使用实心线或细绞线) | |
| 端子螺钉紧固扭矩 | 0.565~0.6N·m (5~5.3in-lb) | |
| 防护等级 | IP20 (控制面板内安装) | |
400-820-4535


沪公网安备 31011502002231号