Page top

S8VS

开关电源(15/30/60/90/120/180/240/480W)

S8VS

通过显示监视器实现动作状态可视化 有助于缩短维护工时*

连接

方框图

S8VS-015□□ (15W)

S8VS 配线/连接 3

S8VS-030□□ (30W)

S8VS 配线/连接 4

S8VS-06024A-□ (60W)
S8VS-06024B-□ (60W)

S8VS 配线/连接 5

S8VS-06024-□ (60W)

S8VS 配线/连接 6

S8VS-09024A□-□ (90W)
S8VS-09024B□-□ (90W)
S8VS-09024BE-□ (90W)
S8VS-09024A□S-□ (90W)
S8VS-09024B□S-□ (90W)
S8VS-09024BES-□ (90W)

S8VS 配线/连接 7

S8VS-09024-□ (90W)
S8VS-09024S-□ (90W)

S8VS 配线/连接 8

S8VS-12024A□-□ (120W)
S8VS-12024B□-□ (120W)
S8VS-12024BE-□ (120W)

S8VS 配线/连接 9

S8VS-12024-□ (120W)

S8VS 配线/连接 10

S8VS-18024A□-□ (180W)
S8VS-18024B□-□ (180W)
S8VS-18024BE-□ (180W)

S8VS 配线/连接 11

S8VS-18024-□ (180W)

S8VS 配线/连接 12

S8VS-24024A□-□ (240W)
S8VS-24024B□-□ (240W)
S8VS-24024BE-□ (240W)

S8VS 配线/连接 13

S8VS-24024-□ (240W)

S8VS 配线/连接 14

S8VS-48024-□(480W)
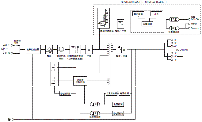
S8VS-48024A-□ (480W)
S8VS-48024B-□ (480W)

S8VS 配线/连接 15

报警输出连接

S8VS 配线/连接 16
APP下载

星空(中国)一站式服务官网FA世界